Expense Reimbursement
Process employee expenses with receipt verification and manager approval.

About this template
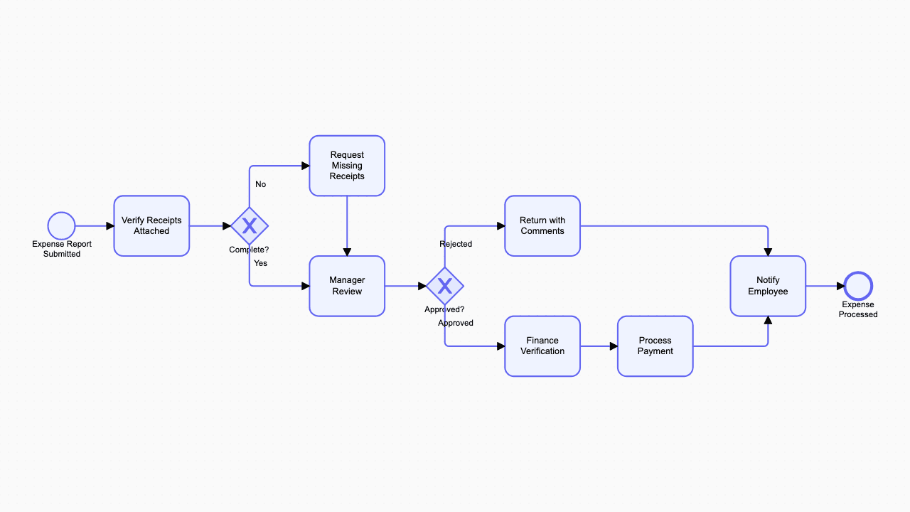
An expense reimbursement workflow covering receipt verification, manager approval, finance verification, payment processing, and employee notification.
This template helps finance teams process expenses consistently while maintaining proper documentation and approval controls.
Highlights
- Receipt verification
- Manager approval workflow
- Finance verification
- Payment processing
Ready to customize this process?
Open in the playground to edit, collaborate, and save your version.
Related templates
Explore more BPMN process templates
Purchase Order Approval
Route purchase orders through appropriate approval levels.
Budget Approval
Route budget requests through tiered approval based on amount.
Invoice Processing
Process vendor invoices with PO matching and payment scheduling.
Month-End Close
Complete monthly accounting close with parallel reconciliation tasks.
Vendor Payment
Process vendor payments with 3-way match and multiple payment methods.
Customer Feedback Loop
Collect, analyze, and act on customer feedback systematically.