Free Resources
Process Templates
Pre-built BPMN workflows ready to customize. Start with a proven foundation and adapt it to your team's specific needs.

Customer Feedback Loop
Collect, analyze, and act on customer feedback systematically.

Escalation Management
Handle customer escalations with tiered response and SLA tracking.

NPS Survey Process
Automate Net Promoter Score surveys and follow-ups based on score category.

Subscription Renewal Workflow
Manage subscription renewals from notification to completion.

Incident Management
Respond to and resolve IT incidents following ITIL best practices.

Change Request
Manage IT changes with proper review, approval, and implementation.

Access Request
Process system access requests with proper approval and provisioning.

Employee Onboarding
Bring new hires from offer acceptance through their first productive week.

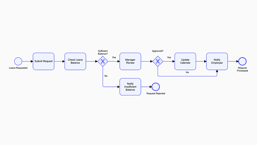
Leave Request
Process employee time-off requests with manager approval.

Purchase Order Approval
Route purchase orders through appropriate approval levels.

Client Onboarding
Guide new clients from contract signing through successful implementation.

Support Ticket Resolution
Handle customer support tickets from submission to resolution.

Problem Management
Investigate root causes and implement permanent solutions following ITIL.

Release Management
Manage software releases from planning through production deployment.

IT Service Request
Process IT service requests for hardware, software, and general support.

Employee Offboarding
Manage employee departures with proper knowledge transfer and asset collection.

Recruitment Process
Hire new employees from job posting through offer acceptance.

Performance Review
Conduct performance reviews with self-assessment and calibration.

Training Request
Process employee training requests with manager and HR approval.

Budget Approval
Route budget requests through tiered approval based on amount.

Expense Reimbursement
Process employee expenses with receipt verification and manager approval.

Invoice Processing
Process vendor invoices with PO matching and payment scheduling.

Month-End Close
Complete monthly accounting close with parallel reconciliation tasks.

Vendor Payment
Process vendor payments with 3-way match and multiple payment methods.

Lead Qualification
Score and qualify leads using BANT methodology.

Sales Proposal
Create and deliver sales proposals with pricing and approval workflows.

Campaign Execution
Execute marketing campaigns with parallel content, channel, and analytics work.

Contract Negotiation
Negotiate contracts with counter-proposal handling and executive approval.

Contract Management
Manage contract lifecycle from draft through execution and compliance.

RFP Process
Run RFP from requirements through vendor selection and contract award.

Vendor Onboarding
Onboard new vendors with compliance verification and system setup.

Inventory Reorder
Manage inventory replenishment with quality inspection and returns handling.