Lead Qualification
Score and qualify leads using BANT methodology.

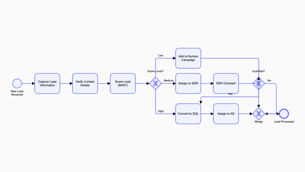
About this template
A lead qualification workflow covering lead capture, verification, BANT scoring, and routing based on score: nurture campaigns for low scores, SDR outreach for medium, and direct AE assignment for high scores.
This template helps sales teams focus on the most promising leads while nurturing others for future conversion.
Highlights
- BANT scoring framework
- Score-based routing
- SDR qualification process
- AE assignment for SQLs
Ready to customize this process?
Open in the playground to edit, collaborate, and save your version.
Related templates
Explore more BPMN process templates
Sales Proposal
Create and deliver sales proposals with pricing and approval workflows.
Customer Feedback Loop
Collect, analyze, and act on customer feedback systematically.
Escalation Management
Handle customer escalations with tiered response and SLA tracking.
NPS Survey Process
Automate Net Promoter Score surveys and follow-ups based on score category.
Subscription Renewal Workflow
Manage subscription renewals from notification to completion.
Incident Management
Respond to and resolve IT incidents following ITIL best practices.